約瑟夫整合行銷為辦活動注意事項有哪些?統整活動7大注意事項,讓活動順利進行!規劃並執行活動設計,從主題發想、場地布置到視覺統籌,提供完整的活動企劃與執行服務,打造令人印象深刻的品牌體驗。
辦活動注意事項不僅涉及活動流程的設計,活動策劃還包括場地、時間、預算、人員安排等多方面的綜合考量。這些細節如果沒有事前規劃,會影響整體活動的順利進行。因此了解並掌握辦活動注意事項,可以大幅減少突發狀況的發生,確保每個環節都能如期順利完成,以下統整辦活動前、當天的7大注意事項,幫助您更完整規畫活動。
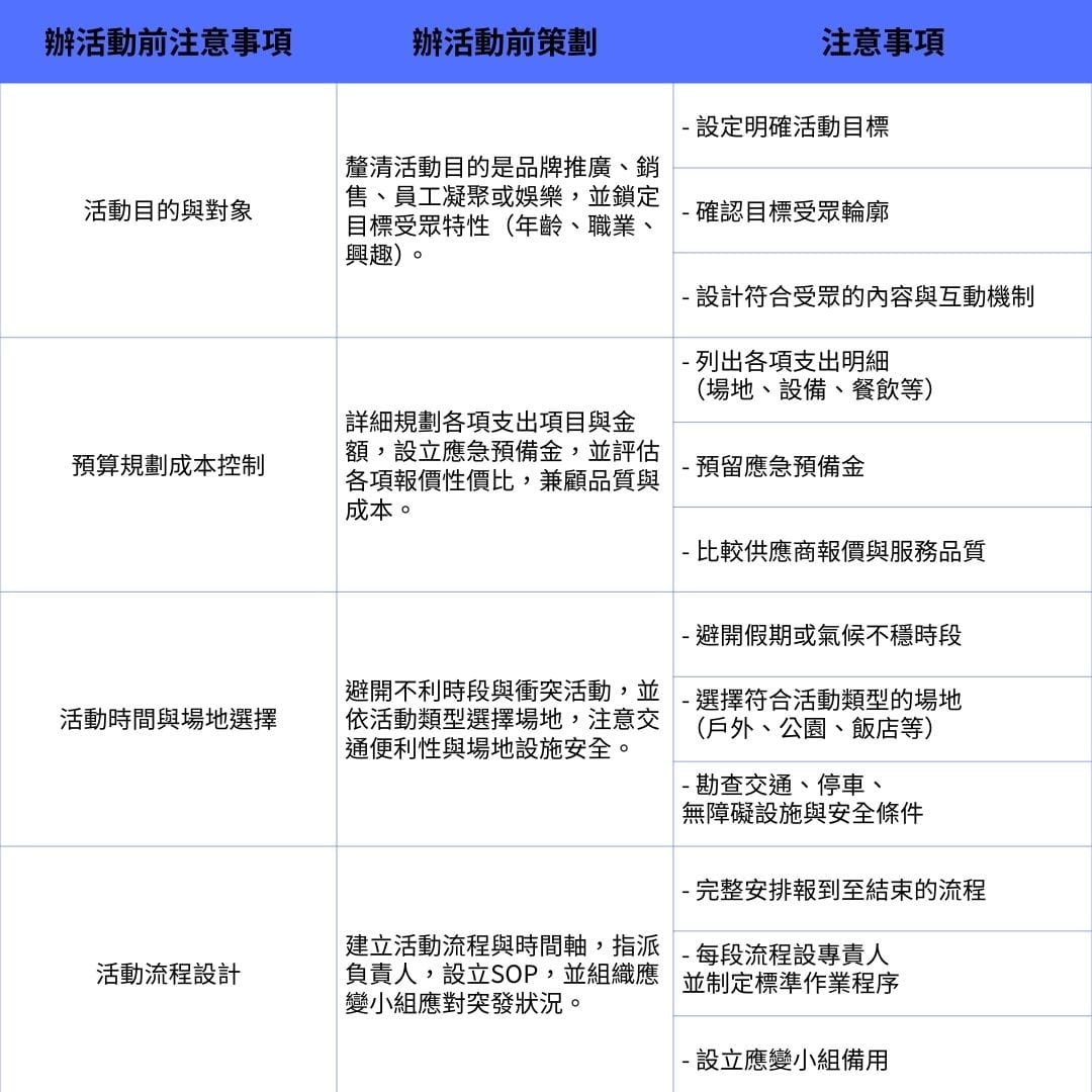
辦活動前注意事項
在進行任何活動前,完整的規劃與前期準備是成功的關鍵。掌握好辦活動注意事項,能幫助活動流程更順暢,從預算控管、場地安排到人員分工,都是不可輕忽的步驟,事前將辦活動注意事項列出檢查清單,將可有效避免臨場手忙腳亂的情況發生。
1.辦活動目的與目標對象
在規劃活動前,首先需要了解這場活動的目的。是否為了推廣品牌形象?促進銷售?強化內部員工凝聚力?還是純粹提供娛樂?明確的活動主題能讓整體策略更聚焦。此外,明確界定目標受眾(如:年齡層、職業背景、興趣偏好等)能幫助設計更符合需求的活動內容與互動機制,提升參與度與滿意度。
明確設定活動目標(品牌推廣、銷售促進、內部凝聚、娛樂)
確認目標受眾特性(年齡、職業、興趣)
設計符合受眾需求的內容與互動機制
2.辦活動預算規劃與成本控制
活動預算應詳細列出各項支出,包括場地租金、設備租借、餐飲供應、贈品設計與製作、人事費用、活動保險等項目。除了主項目,也應設立應急預備金,以應對突發狀況如設備損壞或天氣異常造成的場地更動。要根據不同供應商報價評估性價比,控制成本但不犧牲品質。
詳列各項支出明細(場地、設備、餐飲、保險等)
預留應急預備金,因應突發狀況
多方比較供應商報價,兼顧品質與成本
3.活動時間與場地選擇
辦活動時間需避開假期高峰、天氣不穩定季節或大型活動碰撞期,並考量目標族群的可參與性。場地選擇則需根據活動類型(如:商業展覽、企業聚會、家庭同樂日等)判斷合適場域,例如戶外公園、飯店宴會廳、展覽館等。需注意交通便利性、停車空間、無障礙設施與場地安全條件,並提前實地勘查。
避開假期、天氣不佳或大型活動衝突
依活動類型選定適合場地(戶外、飯店、展覽館等)
注重交通便利性、安全與無障礙設施
4.活動流程設計與分工表
活動流程設計應涵蓋整場活動從報到、開場、主活動段落、互動環節到結束離場的完整架構,並配合時間軸明確安排。每一流程須指定負責人,並訂立辦活動注意事項的SOP,例如:報到流程由哪位負責?舞台佈置何時完成?午餐時間如何分流安排?另外設置應變小組以處理突發狀況。
流程涵蓋全段安排(報到、開場、主活動、互動、結束)
每個流程設定負責人並建立SOP
成立應變小組處理突發狀況
辦活動當天注意事項
掌握辦活動當天注意事項是確保整場活動順利進行的關鍵核心,所有事前籌備的努力都將在這一天具體呈現,因此每個細節都不能忽視。如何辦好活動要從場地佈置到人員安排,從流程控管到緊急應變,每一個事項都要準確執行,才能有效達成活動目標。
1.活動控場與時間管理
主持人是現場節奏的引導者,需具備控場經驗與即興反應能力。流程管理人員需密切監控每階段時間進度,確保活動依時進行。針對臨時狀況如貴賓遲到、設備失靈、場地變動等,應提前設計應變計劃與人員指派,確保活動不中斷。
主持人具備控場及即興應變能力
流程管理人密切掌握活動節奏
預設臨時應變計劃以防突發狀況
2.活動人員安排與志工管理
事前應進行人員分工訓練,明確崗位職責如報到、導覽、引導、控場、後勤、保安等,並建立輪班制度確保活動期間人力充足與流暢。志工需有簡易培訓說明會,了解活動流程、突發事件處理方法與服務態度原則,以維護品牌形象。
明確人員分工與輪班制度
志工簡易培訓與流程說明
確保現場人力流暢且服務一致性
3.活動安全與醫療應對
需事先辦理活動保險,並設置緊急聯絡窗口與流程。大型活動須安排現場醫護人員或設立救護站,提供初步醫療協助。現場應設有AED設備與應急急救箱,且工作人員需知曉其位置與使用方式。同時與當地消防、警察保持聯絡,建立完善的應變體系。
事前辦理活動保險與設置緊急聯絡窗口
活動現場配置醫護人員或急救設施
建立與消防、警察單位的應變聯繫
無論您是需要品牌推廣、產品上市還是促銷活動,【約瑟夫行銷活動規劃】都能提供量身定制的方案,幫助您達成行銷目標。我們的專業團隊將協助您從概念到執行,每一步都精心策劃,確保活動成功。立即聯繫我們,開始規劃您的下一個成功活動!
相關文章
活動策劃有哪些重點?如何使用5W2H的7大步驟打造高效活動流程
活動主題發想怎麼做?分享4個發想技巧、工具打造創意活動主題!
如何辦活動?新手必學5個原則與4大宣傳管道,打造成功活動!
設計作品展示




